Product Manager of the Developer Experience, Interfaces, Core, and Versions teams. Managing different teams of Engineers and Designers and defining the roadmap of several key initiatives.
Currently Head of Design.
Iterating data projects and version control.
Role: Product Manager, DRI, and fractional designer.
First definition document
Early prototype
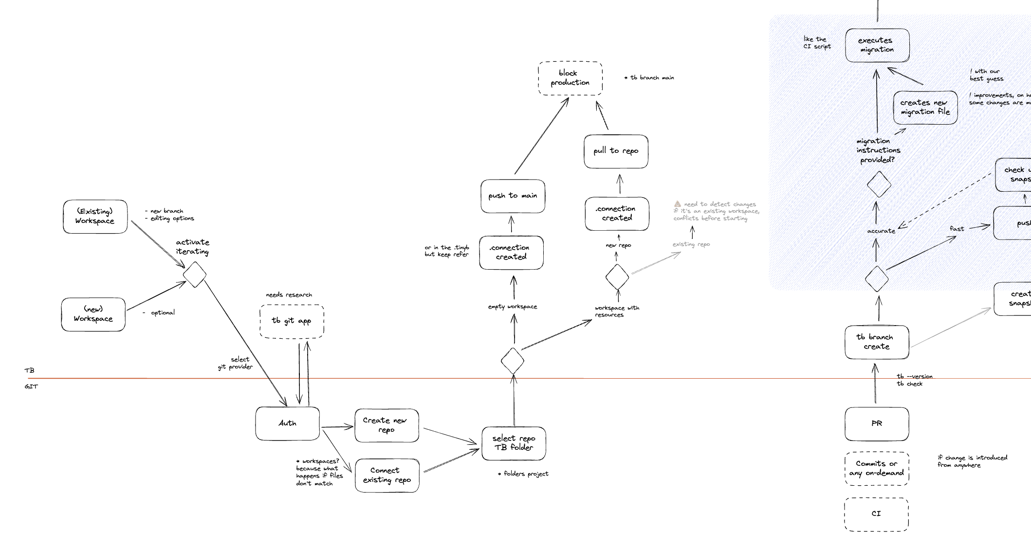
Tinybird vs. Git early workflow
Versions GA Design Prototype
Versions GA Announcement video for Enterprise customers
Proposal to improve how to iterate connections
Proposal to get feedback about potential simplifcations after user feedback
Manage your Organization consumption and resources across different Data Projects.
Role: Product Manager and Design Manager.
Create schemas from a prompt and automatically ingest data. Blog post.
Role: Product Designer.
One Core (Design System), Platform, Incubator , Dashboards, IAM, and Integrations Design Manager. Managed and recruited a team of 8-12 designers working remotely from the Europe and the US.
Revamp all the in-product navigation architecture and UI.
Role: DRI and Design Manager.
Observability solutions installed in "one-click".
Role: Design Manager.
Principal Product Maker (Product Design + Management).
Principal Product Designer 👉 Head of Design. CARTO is a location data platform.
Senior Product Designer at Office 365. London ✈️ Redmond.